新版汽车召回指南为车主划重点
2026年03月24日16:25 | 来源:国家市场监督管理总局官方账号
订阅已订阅已收藏
收藏原标题:新版汽车召回指南为车主划重点
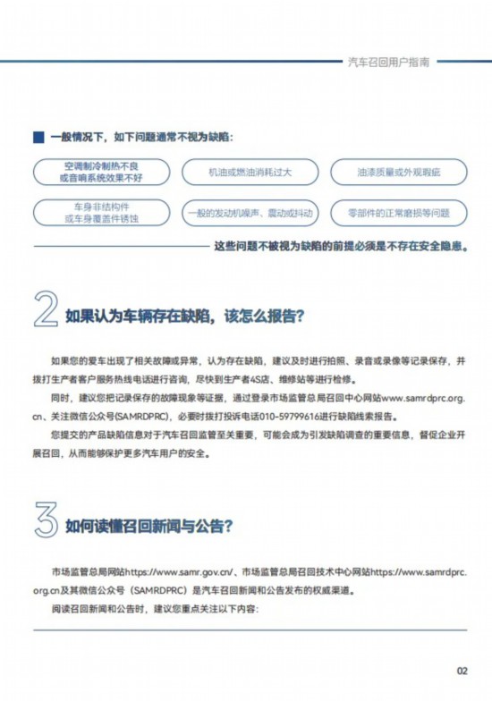
为帮助广大车主更好理解召回信息,保护消费者合法权益,近日,市场监管总局发布新修订的《汽车召回用户指南(2026版)》。
新版指南特别增设“召回新闻与公告解读”板块,为车主阅读召回公告提供了明确指引。车主应核对召回车型及生产日期,并通过车辆识别代号(VIN)具体判断是否在本次召回范围内。如有疑问,可拨打生产者服务电话或与4S店进行咨询。车主要重点关注缺陷可能导致的后果及其应急处置方法,并尽快完成召回维修,以消除车辆安全隐患。二手车用户可能无法及时收到召回通知,建议养成主动查询习惯。
市场监管总局呼吁广大车主通过市场监管总局召回中心网站www.samrdprc.org.cn,或其微信公众号(SAMRDPRC),及时查询车辆是否在召回范围内,积极配合召回实施,共同守护用车安全。








(责编:符小叶、潘惠文)
分享让更多人看到
- 评论
- 关注
































第一时间为您推送权威资讯
报道全球 传播中国
关注人民网,传播正能量